
资料内容:
在Java⾼并发系统架构中,⾼并发与性能调优是保障系统稳定性、⾼可⽤性和⽤⼾体验的核⼼环节。
当系统⾯临海量请求、⾼并发访问时,不合理的配置和设计会导致响应延迟、服务卡顿甚⾄宕机,⽽
科学的调优策略能有效提升系统吞吐量、降低延迟、避免并发⻛险。本⽂将聚焦⾼并发场景下的四⼤
核⼼调优⽅向⸺JVM参数调优、线程池配置、Redis缓存穿透/雪崩防护、数据库分库分表,详细拆解
调优逻辑、实操⽅法与注意事项,为⾼并发系统性能优化提供可落地的参考。
⼀、JVM参数调优
JVM作为Java程序的运⾏容器,其内存分配、垃圾回收(GC)机制直接决定了Java应⽤的运⾏性能。
在⾼并发场景下,不合理的JVM参数配置易引发内存溢出(OOM)、GC频繁停顿等问题,因此JVM参
数调优是⾼并发性能调优的基础,核⼼⽬标是优化内存分配、减少GC停顿时间、提升GC效率。
1.1 核⼼调优⽅向
JVM参数调优主要围绕内存结构和垃圾收集器展开,其中内存结构包括堆内存、⽅法区(元空间)、
直接内存等,垃圾收集器则需根据业务场景选择合适的实现,平衡吞吐量与停顿时间。
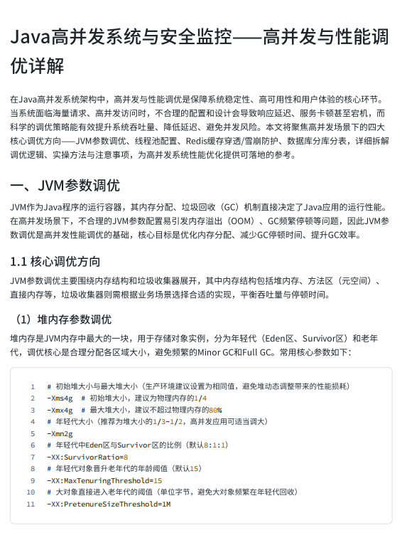
(1)堆内存参数调优
堆内存是JVM内存中最⼤的⼀块,⽤于存储对象实例,分为年轻代(Eden区、Survivor区)和⽼年
代,调优核⼼是合理分配各区域⼤⼩,避免频繁的Minor GC和Full GC。常⽤核⼼参数如下:
# 初始堆⼤⼩与最⼤堆⼤⼩(⽣产环境建议设置为相同值,避免堆动态调整带来的性能损耗)
-Xms4g # 初始堆⼤⼩,建议为物理内存的1/4
-Xmx4g # 最⼤堆⼤⼩,建议不超过物理内存的80%
# 年轻代⼤⼩(推荐为堆⼤⼩的1/3~1/2,⾼并发应⽤可适当调⼤)
-Xmn2g
# 年轻代中Eden区与Survivor区的⽐例(默认8:1:1)
-XX:SurvivorRatio=8
# 年轻代对象晋升⽼年代的年龄阈值(默认15)
-XX:MaxTenuringThreshold=15
# ⼤对象直接进⼊⽼年代的阈值(单位字节,避免⼤对象频繁在年轻代回收)
-XX:PretenureSizeThreshold=1M
1
实操建议:对于⾼并发、⾼吞吐的业务(如电商订单、⽀付系统),年轻代可适当调⼤,减少对象晋
升⽼年代的频率,降低Full GC的触发概率;对于缓存型应⽤,年轻代可适当调⼩,预留更多内存给⽼
年代存储⻓期存活的缓存对象。
(2)垃圾收集器调优
不同垃圾收集器的性能特性差异较⼤,需结合业务场景选择:
•
ParallelGC(吞吐量优先):适合后台计算、数据分析等对响应时间要求不⾼,追求⾼吞吐量的场
景,可通过参数设置GC线程数和最⼤停顿时间⽬标。
•
CMS(低停顿优先):适合Web应⽤、响应时间敏感的⾼并发场景,通过并发标记-清除机制减少
GC停顿时间,但存在内存碎⽚问题,Java 8及以前常⽤。
•
G1GC(平衡型):Java 9+默认垃圾收集器,适合堆内存⼤于4G、追求吞吐量与停顿时间平衡的场
景,⽀持分区域回收,可精准控制停顿时间⽬标。
•
ZGC(超低延迟):Java 11+引⼊,适合超⼤堆内存(⼤于32G)、极致低延迟要求的场景,GC停
顿时间可控制在毫秒级以内。