
资料内容:
一、最新考点分布:聚焦 “落地能力”(基于 426 道企业真题)
当前 Java 面试对 “实战落地” 的考查占比显著提升:中间件实操(22%)(如 Redis 缓存问题解决、MQ 消息可靠性)、JVM 调优实战(18%)(如 GC 参数配置、内存泄漏排查)、微服务进阶(20%)(如服务网格、配置中心)、API 安全与设计(15%)(如签名防篡改、接口限流)、故障排查(25%)(如线程 dump 分析、日志定位)。本文将围绕这些 “能直接体现工作能力” 的考点,拆解实战方案。
二、实战模块深度解析(含企业真题案例)
(一)中间件实操:面试 “差异化” 考点(22% 占比)
高频问题 TOP3(企业真题):
- Redis 缓存穿透、击穿、雪崩的区别与解决方案(出现 14 次,某电商厂追问:布隆过滤器误判率如何控制)
- RocketMQ/Kafka 如何保障消息不丢失、不重复(出现 12 次,某金融厂追问:死信队列设计逻辑)
- Elasticsearch 索引优化实战(出现 8 次,某大厂追问:分片数设置依据)
核心解析 + 落地代码:
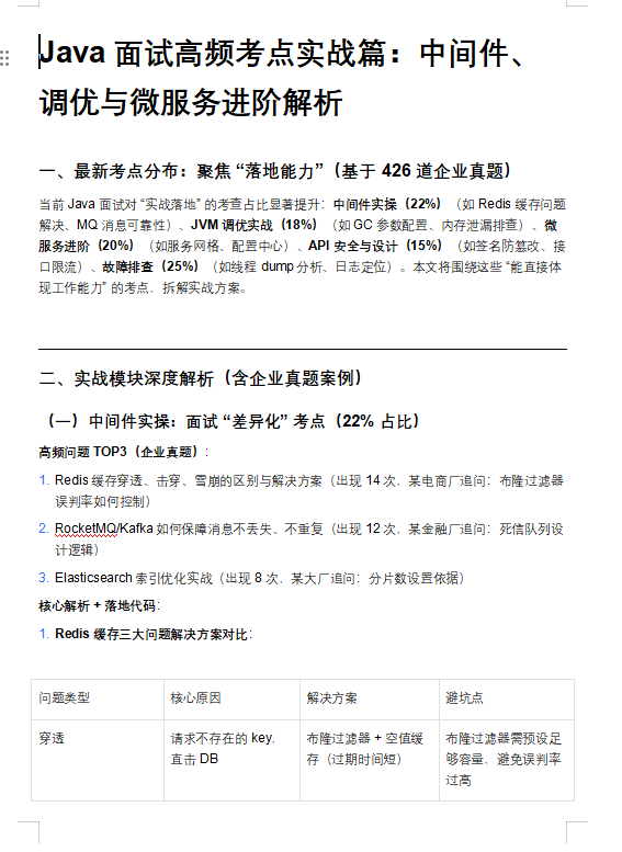
- Redis 缓存三大问题解决方案对比: