
资料内容:
1.什么情况下会发生栈内存溢出。
思路: 描述栈定义,再描述为什么会溢出,再说明一下相关配置参数,OK的话可以给面试官手写是一
个栈溢出的demo。
我的答案:
栈是线程私有的,他的生命周期与线程相同,每个方法在执行的时候都会创建一个栈帧,用来存储
局部变量表,操作数栈,动态链接,方法出口等信息。局部变量表又包含基本数据类型,对象引用
类型
如果线程请求的栈深度大于虚拟机所允许的最大深度,将抛出StackOverflowError异常,方法递
归调用产生这种结果。
如果Java虚拟机栈可以动态扩展,并且扩展的动作已经尝试过,但是无法申请到足够的内存去完成
扩展,或者在新建立线程的时候没有足够的内存去创建对应的虚拟机栈,那么Java虚拟机将抛出一
个OutOfMemory 异常。(线程启动过多)
参数 -Xss 去调整JVM栈的大小
2.详解JVM内存模型
思路: 给面试官画一下JVM内存模型图,并描述每个模块的定义,作用,以及可能会存在的问题,如栈
溢出等。
我的答案:
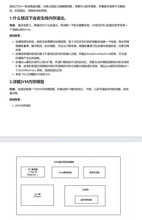
JVM内存结构
程序计数器:当前线程所执行的字节码的行号指示器,用于记录正在执行的虚拟机字节指令地址,线程
私有。
Java虚拟栈:存放基本数据类型、对象的引用、方法出口等,线程私有。
Native方法栈:和虚拟栈相似,只不过它服务于Native方法,线程私有。
Java堆:java内存最大的一块,所有对象实例、数组都存放在java堆,GC回收的地方,线程共享。
方法区:存放已被加载的类信息、常量、静态变量、即时编译器编译后的代码数据等。(即永久带),
回收目标主要是常量池的回收和类型的卸载,各线程共享
3.JVM内存为什么要分成新生代,老年代,持久代。新生代中为什么
要分为Eden和Survivor。
思路: 先讲一下JAVA堆,新生代的划分,再谈谈它们之间的转化,相互之间一些参数的配置(如: –
XX:NewRatio,–XX:SurvivorRatio等),再解释为什么要这样划分,最好加一点自己的理解。
我的答案:
1)共享内存区划分
共享内存区 = 持久带 + 堆
持久带 = 方法区 + 其他
Java堆 = 老年代 + 新生代
新生代 = Eden + S0 + S1
2)一些参数的配置
默认的,新生代 ( Young ) 与老年代 ( Old ) 的比例的值为 1:2 ,可以通过参数 –XX:NewRatio 配
置。
默认的,Edem : from : to = 8 : 1 : 1 ( 可以通过参数 –XX:SurvivorRatio 来设定)
Survivor区中的对象被复制次数为15(对应虚拟机参数 -XX:+MaxTenuringThreshold)
3)为什么要分为Eden和Survivor?为什么要设置两个Survivor区?
如果没有Survivor,Eden区每进行一次Minor GC,存活的对象就会被送到老年代。老年代很快被
填满,触发Major GC.老年代的内存空间远大于新生代,进行一次Full GC消耗的时间比Minor GC
长得多,所以需要分为Eden和Survivor。
Survivor的存在意义,就是减少被送到老年代的对象,进而减少Full GC的发生,Survivor的预筛选
保证,只有经历16次Minor GC还能在新生代中存活的对象,才会被送到老年代。
设置两个Survivor区最大的好处就是解决了碎片化,刚刚新建的对象在Eden中,经历一次Minor
GC,Eden中的存活对象就会被移动到第一块survivor space S0,Eden被清空;等Eden区再满
了,就再触发一次Minor GC,Eden和S0中的存活对象又会被复制送入第二块survivor space
S1(这个过程非常重要,因为这种复制算法保证了S1中来自S0和Eden两部分的存活对象占用连续
的内存空间,避免了碎片化的发生)